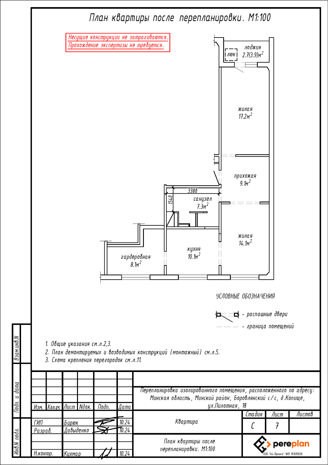
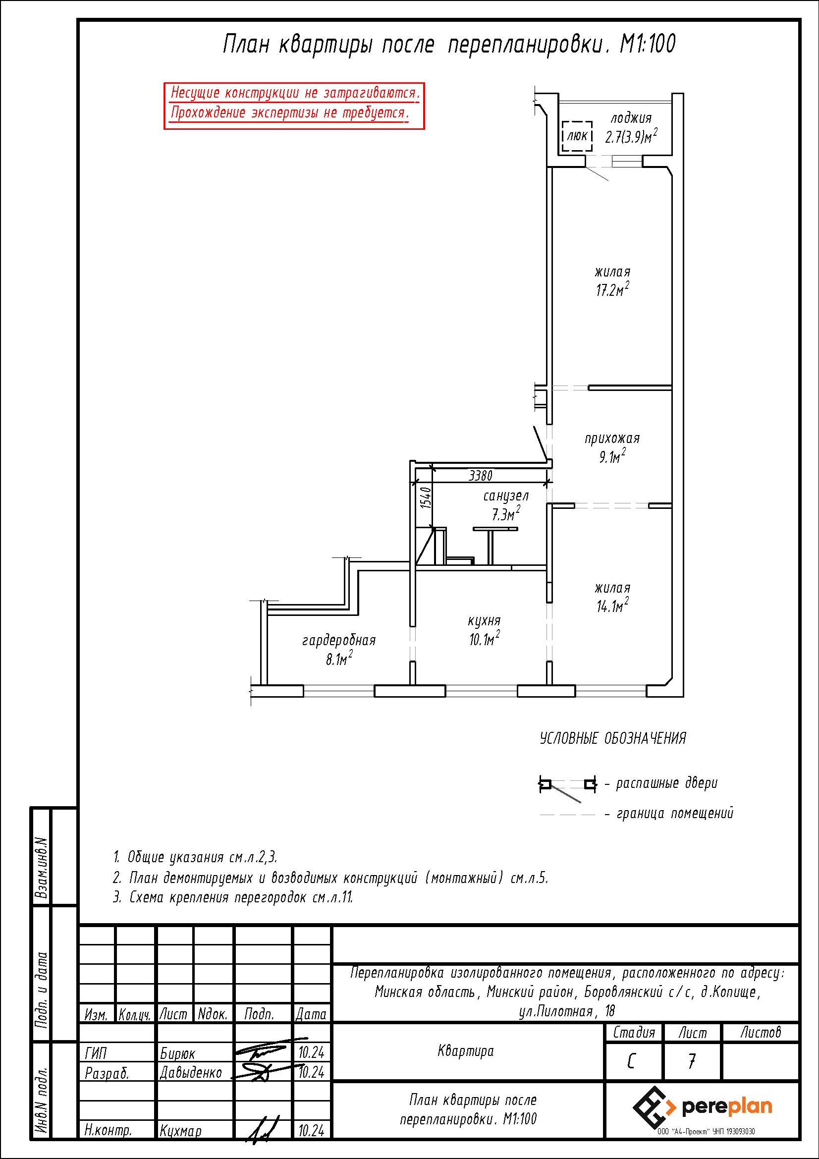
Перепланировка квартиры по ул. Пилотная, 18 в ЖК «Новая Боровая»
Пожелания заказчика:
- Закладка дверного проема между кухней и коридором;
- Уменьшение дверного проёма между кухней и жилой;
- Объединение ванной и туалета в единый санузел, с целью увеличения санузла.
Нами были разработаны следующие разделы проектной документации для согласования в исполкоме:
- АС - архитектурно-строительные решения.
