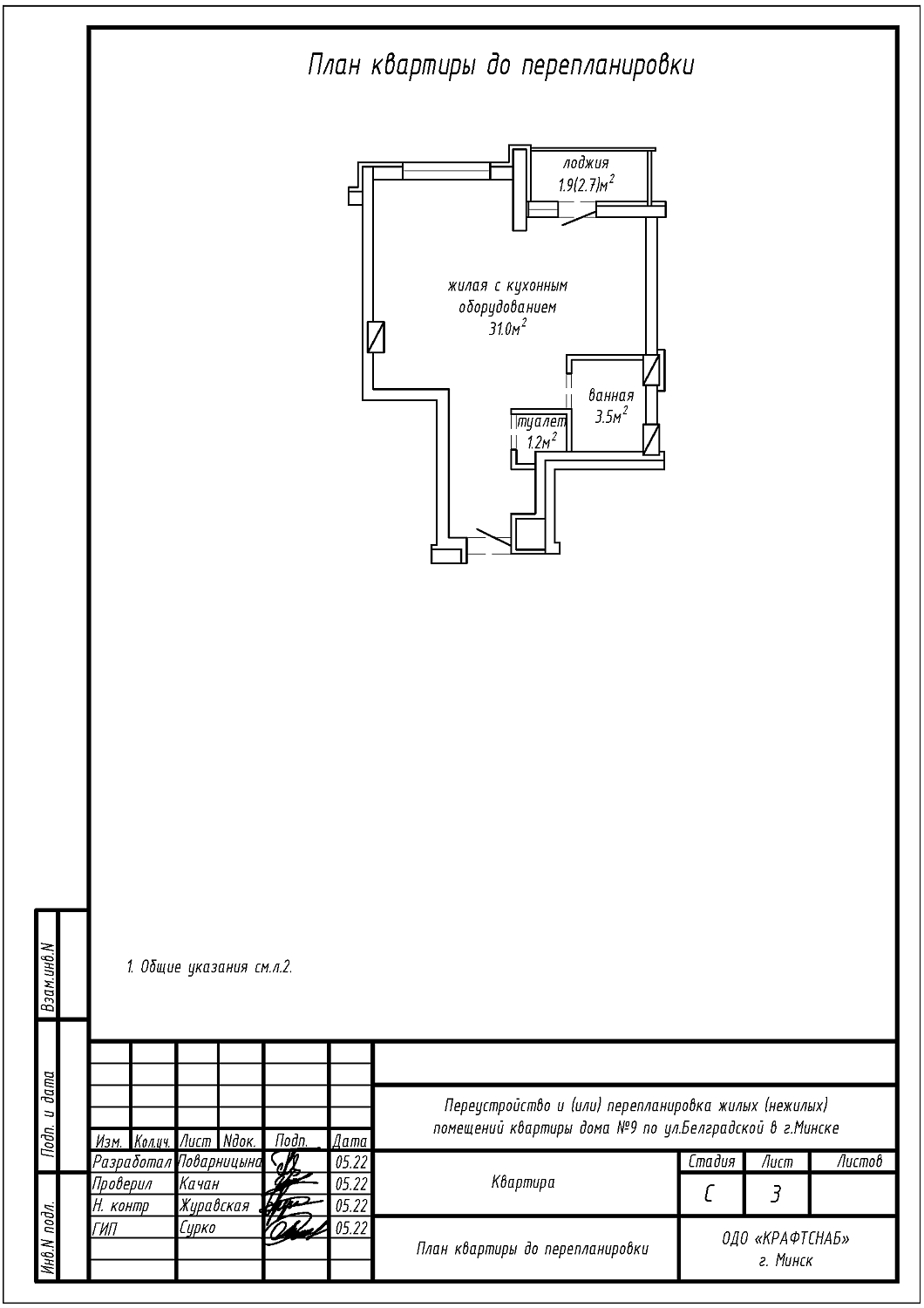
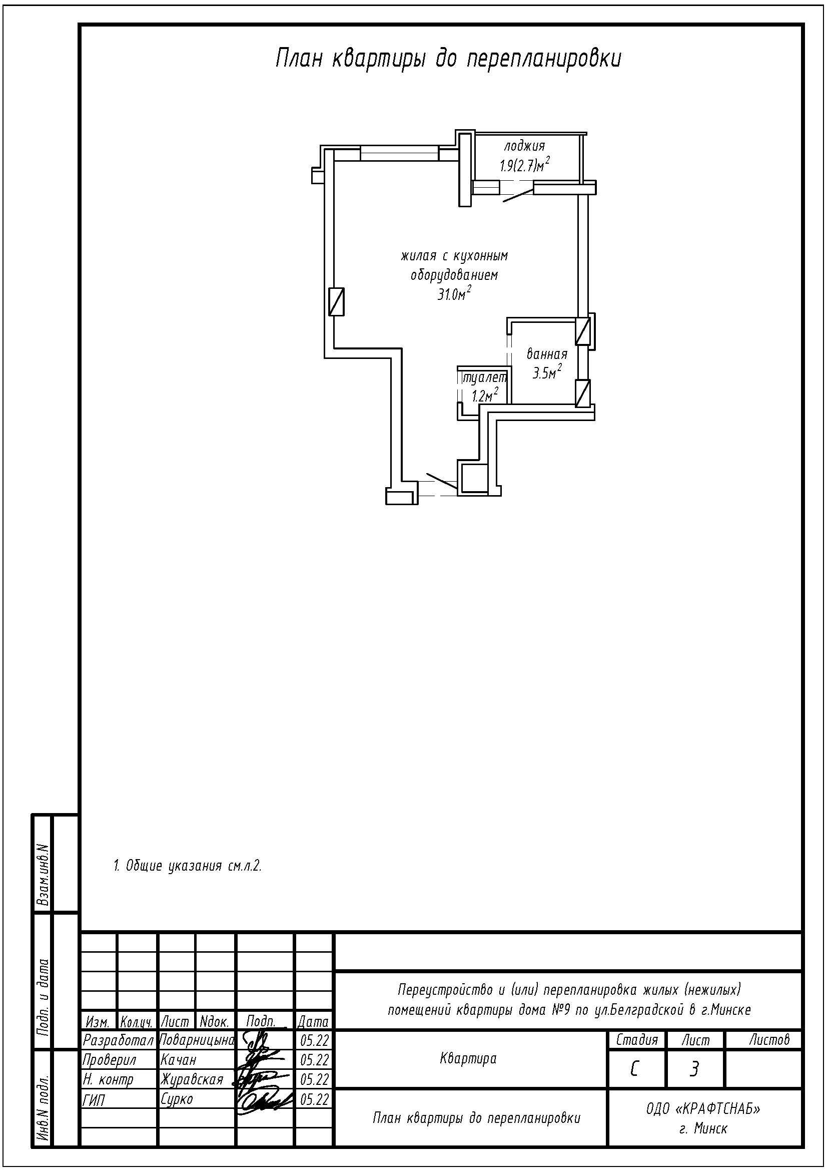
Перепланировка квартиры по ул. Белградская, 9 в ЖК «Минск Мир»
Пожелания заказчика:
- Разделение общей жилой с кухонным оборудованием на жилую с кухонным оборудованием, жилую и коридор;
- Объединение ванной и туалета в единый санузел;
- Устройство зашивок из ГКЛ на части площади санузла.
Нами были разработаны следующие разделы проектной документации для согласования в исполкоме:
- АС - архитектурно-строительные решения.
